各参赛队伍:
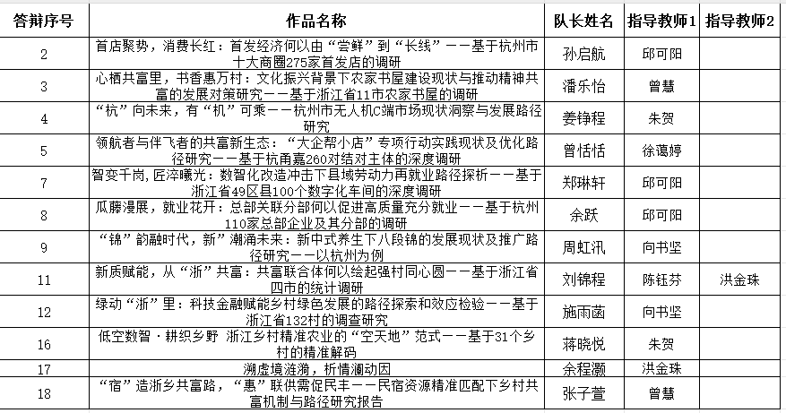
根据前期文本成绩以及现场答辩分数,现公布入围浙江省“民生民意杯”第十四届大学生统计调查方案设计大赛省赛队伍名单。
公示期时间9月22日-9月27日,公示期间如有疑问,请联系学院金老师,联系电话0571-28008061。
统计与数学学院
2025年9月22日

发布者:金浩伟发布时间:2025-09-22浏览次数:11
各参赛队伍:
根据前期文本成绩以及现场答辩分数,现公布入围浙江省“民生民意杯”第十四届大学生统计调查方案设计大赛省赛队伍名单。
公示期时间9月22日-9月27日,公示期间如有疑问,请联系学院金老师,联系电话0571-28008061。
统计与数学学院
2025年9月22日

版权所有:香蕉视频 - 香蕉视频超清无码在线看
地址:浙江省杭州市下沙高教园区学正街18号邮编:310018电话:(86)571-28008085
